mamesnova177.ru
mamesnova177.ru

42 35 的 因數 (99) 사진

七年級數學總複習]因數與倍數2025年7月8日上課筆記題目來源:大滿貫數學1-2冊複習講義(翰林) #國中數學#七年級數學#因數與倍數#質因數分解#

理解質數的定義及識別方法| Mathos AI

35和42最大公因数是多少- 抖音

六上康軒版數學考卷解答完整指南| TikTok

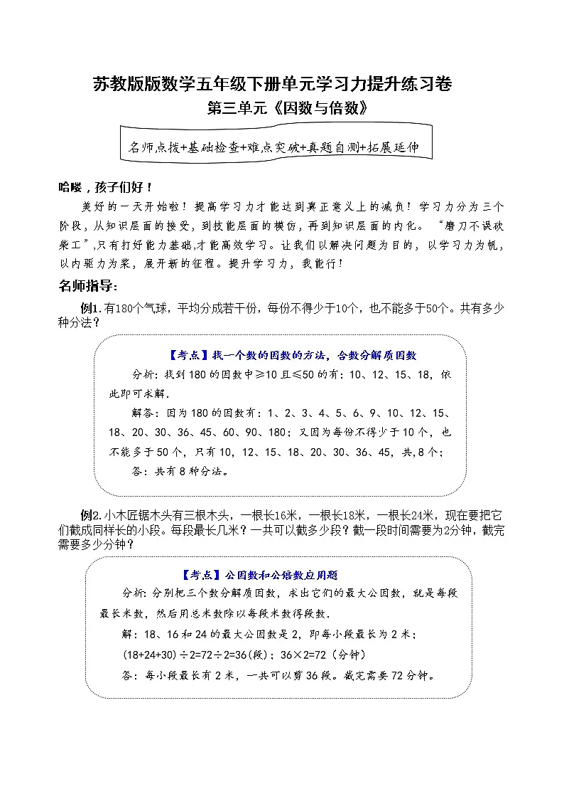
黃智彬︱G-Pin Huang: 數學L2_因數和倍數解答

苏教版数学四年级下册——倍数和因数想想做做4_苏教版四年级数学下册课本_奥数网

热氧老化对基于酯交换的可降解环氧树脂服役性能与降解特性的影响

LeetCode 第952 题:按公因数计算最大组件大小(并查集)_按公因数计算最大组件大小java-CSDN博客

翻轉學習影片:國中_數學_因數與倍數_最大公因數

七年級數學】 最大公因數和最小公倍數2025年9月6日上課筆記題目來源:超級翰將1(翰林) #國中數學#七年級數學#最大公因數和最小公倍數

FDS-42-1050 CCT LD

解題】最大公因數2 | 第二章因數分解與分數運算| 均一教育平台

2026年春人教版小学五年级下册数学预习《实验班寒假衔接》电子版可打印_搜狐网

114(1)數學過招100回(Page 9) - Flipbook by 康軒| FlipHTML5

倍數與因數 - (35)什麼是公因數

七年級先修數學]最大公因數與最小公倍數2025年8月29日上課筆記題目來源:超級翰將1(翰林) #國中數學#七年級數學#最大公因數與最小公倍數

國中數學基礎自學講義公因數與公倍數| PDF

請問藍色第四題?紅色打勾是解答,請教紅色打勾部份,為什麼12和18是取最小公倍數?不懂?謝謝

201911115數習1-1.jpg - 痞客邦

寫了這個小腳本來找一個數字的因數: r/Python

14和42共有的因数有- 抖音

Math 因數倍數| PDF

2024新版)六升初暑假作业数学每日一练-30天-磨叽文库

小学数学三倍数与因数课时作业-教习网|试卷下载

11~50 倍數表– 超級奶爸WCC玩學實驗室

114(1)數學過招100回

标度因数和加热器电压与温度的关系

PPT - 最大公因數PowerPoint Presentation, free download - ID:3558989

Js輔學對策- 怕數字太密集孩子不好觀察核對所以用透明片輔助對齊好要觀察的「賽道」 然後同步移動透明片~ 在每6天特價一次和每9天特價一次的循環中

能被7整除的数的特征是什么-百度经验

5A001-020因數-公因數、最大公因數、互質| PDF

质数——它们为何如此奇妙? · Frontiers for Young Minds

质数、合数、互质数、因数、质因数_夸克文档

小学数学苏教版五年级下册三倍数与因数精品同步达标检测题-教习网|试卷下载

📢 新影片上线啦! 数学Rojak EP04 —— 质数:数字界的情感大侦探✨ 谁说数学很无聊? 📚 我们拒绝死记硬背! 🔮  物理公式是魔法咒语, ⚔️ 历史年表是英雄的升级路线图。 🌀 粉碎枯燥的表象,提取有趣的内核, 📖 让知识以“故事”的形态重生! 🎬 本集亮点:  把抽象的“

Solved: 4 ,。 2 70>84 _ _ 1 54>72 _ _ _ _ _ 4 26>52 3 38>57 _ _ _ _ _ _  [Others]

102.09.16-4.jpg - 痞客邦

PPT - 公因数和最大公因数PowerPoint Presentation, free download - ID:6054315

質數與質因數 - (21)質因數分解的方法2:短除法

昨天發文宣告我加入不露臉帳號了, ​結果追蹤變成3570 ​ ​ ​ ​ ​我……我好興奮啊!XDDD ​終於可以分享準備很久的小知識​ ​  ​「3570是過剩數喔!」 ​(過剩數:不包含自己的正因數和>

沒有正確答案也是一種答案。(這是我大女兒,所以叫她姐姐)

如何找出两个整数的最大公因数

第十四讲质数合数分解质因数_质数与合数奥数-CSDN博客

FDS-42-1050 LD2-3 Wires

週日來備課】 先做一些備課,新的一週才會有幸福的感覺~~ ⭐️年級:五年級上學期數學⭐️版本:南一⭐️單元:第一單元折線圖、第二單元因數

個人因數,他人倍數😍

PPT - 写出下面各数的所有因数。 PowerPoint Presentation, free download - ID:5995532

你能帮我解开这个吗?完全不知道它说了啥,也不知道是怎么加密的。 : r/codes

因數與公因數跑去留言結果意外的很多家長覺得受用發出來給大家參考參考參考就好每個人都有適合的學習方法會做這個統整的原因

精密电动马达电主轴PE3 SL

翻轉學習影片:國中_數學_試題解析_106會考_選擇題第8題:最大公因數的意義

【素養動畫】【概念】找公因數和最大公因數| 數學| 均一教育平台

請問怎麼看應用題求公因數還是公倍數?

PPT - 一、最大公因數與最小公倍數PowerPoint Presentation, free download - ID:5958826

Java_分解质因数_java怎么以数组存放质因数-CSDN博客

下列各题中,求所给数式的H.C.F.和L.C.M. 17. 2 times 3 times 7,2 times 3 times 5 H...

翻轉學習影片:國小_數學_AMA教材_最大公因數與最小公倍數_3.解題_1.例題1

42的因数是哪些- 抖音

100以内的合数分解成质数_西师大版五年级数学下册1.3合数、质数微课视频辅导+练习...-CSDN博客

⚠️必考⚠️, 《最大公因數與最小公倍數》, #國中會考 #國三會考 #會考 #熱門 #國中段考 #段考 #國一 #國二 #國三 , #會考準備  #升學 #高中 #高一 #高二 #高三 #數學 #準備會考 #高分 #秘訣 #技巧, #國中 #教育會考 #會考衝刺 #會考倒數 #讀書秘訣 #考前  , #60秒學數學, #陳老師教室, #阿彬的教學人生, #陳老師想的跟你不一樣

分解质因数及最大公因数和最小公倍数_夸克文档

三相CLLC谐振变换器磁集成平面变压器设计与优化

20201016數習2-2.jpg - 痞客邦

翻轉學習影片:國小_數學_AMA教材_最大公因數與最小公倍數_4.練習園地_練習題3

翻轉學習影片:國小_數學_AMA教材_短除法與最大公因數、最小公倍數_3.最大公因數_8.例題6

因数与倍数-解决问题PPT课件下载_找资源-101教育PPT

讲义】五年级奥数《举一反三》 第23讲分解质因数(一)-教习网|教案下载

國中數學1 2-2 最大公因數與最小公倍數的學習筆記- Studocu

可以求幫忙檢查一下嗎? 3-2 判別2、5、10的倍數判別2、5 的倍數圈一圈,再填填看圈一四再填填看圖出2的倍數144 12 課

93W–Ni–Fe热膨胀测试结果:(a)收缩比;(b)收缩率;(c)热膨胀系数

例題】判斷兩數是否互質| 數學| 均一教育平台

五年级下册数学《因数和倍数》质数和合数知识点整理_夸克文档

建弘國小旗開得勝國小數學小一~小六國小補充| 蝦皮購物

奇数与偶数| micro:bit

06 2-2 最大公因數與最小公倍數| PDF

📢【F1 Chp2 | 因数与倍数🔥】秒懂! 因数与倍数总是搞不清?😵‍💫 别慌!我整理了一份超精简+高效的Form 1 Chapter 2  笔记,帮你

2025年小升初数学核心考点讲练(通用版)专题21公因数和公倍数问题(学生版+解析)-教习网|试卷下载

JC書局】建宏國中114上學期活用(綜合版)數學教學講義(1) 國1上- JC書局-國中小參考書- iOPEN Mall

小六数学第11讲:质数与合数-教习网|教案下载

Untitled

新知小学“二十四节气专项阅读·霜降”充满数学特色_搜狐网

2015-1-m-1-2.JPG - 痞客邦

一起算數學🧮 請小孩用最大公因數和最小公倍數的概念出題,並且自己計算答案, 結果給我跑出兩題這麼難的🤣🤣🤣??  註:六上還沒講到未知數,這位已經超前到有a.b.c.f.g了🤣 (老師看很久他算的對不對(

42的因数各有多少- 抖音

【例題】最大公因數符號與求值

五年级上册数学求最大公因数和最小公倍数专项训练-五年级数学上册资料

五年级上册数学小数乘法积的变化规律-五年级数学上册资料

因數計算(2位數) 兒童數學練習國小國中數學練習題題庫下載列印、教學學習解答

蓝桥杯真题讲解:公因数匹配(数论:分解质因数)_蓝桥杯公因数匹配-CSDN博客

數學除妖咒術師:十二生肖的審判《因數和倍數的陷阱》 - 168幼福童書網

6上數學隨堂解答質因數分解和短除法| TikTok

专题09 因数和倍数(重点突围)-2022-2023学年小升初数学重难点专题提优训练(通用版)【网店:教师学科网资料】 | PDF

小学奥数 两个数的最大公因数是42,最小公倍数是2940

求两个正整数的最大公因数和最小公倍数_最小公倍数÷最大公因数等于什么-CSDN博客

第一單元最大公因數與最小公倍數:: Etworld7

2-2 最大公因數與最小公倍數| PDF

2015-1-m-1-4.JPG - 痞客邦

因數分解與分數運算

16 февраль 0 0
2023 copyright text.